饮食网
  • 首页
  • 地方资讯
  • 饮食习俗
  • 美食大全
  • 生活问答
  • 家常菜品
  1. 首页
  2. 地方资讯 第124页
【山西疫情情况地区,山西疫情报告最新】

【山西疫情情况地区,山西疫情报告最新】

本文目录一览: 〖壹〗、山西省那个市有疫情 〖贰〗、...

  • 地方资讯
  • 2026-01-25
  • 阅读 34
【武汉理工大学logo是什么字体,武汉理工大学校徽png】

【武汉理工大学logo是什么字体,武汉理工大学校徽png】

本文目录一览: 〖壹〗、国内有名气的高校设计公司有哪些? 〖贰〗、武汉有哪些好些的大专?...

  • 地方资讯
  • 2026-01-25
  • 阅读 18
全国感染达峰进度/全国感染新冠病毒情况

全国感染达峰进度/全国感染新冠病毒情况

本文目录一览: 〖壹〗、全国感染高峰进度小程序? 〖贰〗、...

  • 地方资讯
  • 2026-01-25
  • 阅读 20
内蒙古疫情哪里严重/内蒙古哪里新冠疫情严重

内蒙古疫情哪里严重/内蒙古哪里新冠疫情严重

本文目录一览: 〖壹〗、内蒙哪个地方疫情严重 〖贰〗、内蒙古那个市疫情最严重...

  • 地方资讯
  • 2026-01-25
  • 阅读 19
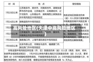
高风险地区(天津中高风险地区)

高风险地区(天津中高风险地区)

本文目录一览: 〖壹〗、高风险地区是怎么定义的 〖贰〗、什么是高风险地区标准...

  • 地方资讯
  • 2026-01-25
  • 阅读 22
【31省份新增确诊14例其中本土9例,31省份新增确诊16例 本土2例】

【31省份新增确诊14例其中本土9例,31省份新增确诊16例 本土2例】

本文目录一览: 〖壹〗、31省新增确诊14例,均为境外输入,如何加强境外输入的防控? 〖贰〗、...

  • 地方资讯
  • 2026-01-25
  • 阅读 21
泰州地区疫情出行/泰州疫情出入政策

泰州地区疫情出行/泰州疫情出入政策

本文目录一览: 〖壹〗、泰州龙凤家园有疫情吗 〖贰〗、泰州近来确诊几个...

  • 地方资讯
  • 2026-01-25
  • 阅读 18
西安地区疫情源头(西安最新疫情溯源)

西安地区疫情源头(西安最新疫情溯源)

本文目录一览: 〖壹〗、西安为什么疫情严重 〖贰〗、...

  • 地方资讯
  • 2026-01-25
  • 阅读 19
【陕西新增5例本土确诊病例,陕西新增5例本土确诊病例是哪里的】

【陕西新增5例本土确诊病例,陕西新增5例本土确诊病例是哪里的】

本文目录一览: 〖壹〗、4月19日陕西新增5例本土确诊病例(均在西安 〖贰〗、...

  • 地方资讯
  • 2026-01-25
  • 阅读 20
兰州疫情情况最新消息/兰州疫情最新情况通报

兰州疫情情况最新消息/兰州疫情最新情况通报

本文目录一览: 〖壹〗、甘肃省10月16日新增0+2例,均在兰州市七里河区 〖贰〗、...

  • 地方资讯
  • 2026-01-25
  • 阅读 18
  • 首
  • <
  • 120
  • 121
  • 122
  • 123
  • 124
  • 125
  • 126
  • 127
  • 128
  • 129
  • >
  • 尾

热门文章

  • 疫情地区无法进京/疫情防控限制进京怎么办
    疫情地区无法进京/疫情防控限制进京怎么办
    2026-01-28
  • 新病毒的最新消息/新病毒最新信息
    新病毒的最新消息/新病毒最新信息
    2026-01-23
  • 北京疫情最新确诊/北京疫情最新确诊统计
    北京疫情最新确诊/北京疫情最新确诊统计
    2026-01-23
  • 【唐山限行最新表,唐山最新限行车号】
    【唐山限行最新表,唐山最新限行车号】
    2026-01-25
  • 京山京源明珠毛坯房(京山京源明珠在哪里?)
    京山京源明珠毛坯房(京山京源明珠在哪里?)
    2026-01-22

最新文章

  • 【素菜图片大全,素菜图片大全真实照片】

  • 【猪蹄图片大全,猪蹄图片素材】

  • 【懒人葱油饼的做法大全,家庭葱油饼的做法视频】

  • 福建海蛎饼的做法大全(福建海蛎饼怎么做好吃)

  • 凤眼果皮功效(凤眼果树皮怎么样)

随机文章 换一换

  • 疫情班会教案/疫情班会活动设计
    疫情班会教案/疫情班会活动设计
    2026-02-05
  • 【油焖尖椒的家常做法,油焖尖椒的家常做法视频】
    【油焖尖椒的家常做法,油焖尖椒的家常做法视频】
    2026-02-04
  • 家常烧菜菜谱大全(家常菜烧什么菜比较好吃)
    家常烧菜菜谱大全(家常菜烧什么菜比较好吃)
    2026-02-04
  • 新一轮疫情严重地区查询(全国疫情重灾区查询)
    新一轮疫情严重地区查询(全国疫情重灾区查询)
    2026-02-05
  • 土家香酱饼的做法视频(土家酱香饼的家常做法)
    土家香酱饼的做法视频(土家酱香饼的家常做法)
    2026-02-03
我们是一个中立的资讯网站,分享独立的生活体验和测评,本站禁止发黄赌毒,如发现全部删除,有发现者可向站长举报
© 饮食网2026 版权所有 . Powered By Z-BlogPHP . 京ICP备2022026770号-1